政策|《重点管控新污染物清单(2023年版)》,重点管控14类新污染物
发布时间:2023-01-05
近日,生态环境部、工业和信息化部、农业农村部、商务部、海关总署、国家市场监督管理总局等六部门公布《重点管控新污染物清单(2023年版)》,自2023年3月1日起施行。
《重点管控新污染物清单(2023年版)》根据有毒有害化学物质的环境风险,结合监管实际,经过技术可行性和经济社会影响评估后确定。列入本清单的新污染物,应当按照国家有关规定采取禁止、限制、限排等环境风险管控措施。
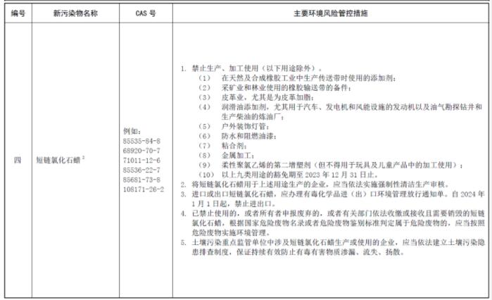
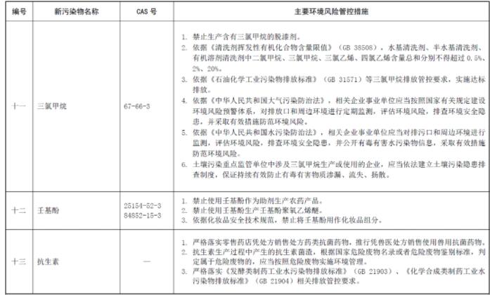
清单包括有14类新污染物,分别是全氟辛基磺酸及其盐类和全氟辛基磺酰氟(PFOS类) 、全氟辛酸及其盐类和相关化合物(PFOA类)、十溴二苯醚/短链氯化石蜡、六氯丁二烯 、五氯苯酚及其盐类和酯类、三氯杀螨醇、全氟己基磺酸及其盐类和其相关化合物(PFHxS类) 、得克隆及其顺式异构体和反式异构体、二氯甲烷、三氯甲烷、壬基酚、抗生素和已淘汰类。
已淘汰类包括六溴环十二烷、氯丹、灭蚁灵、六氯苯、滴滴涕、α-六氯环己烷、β-六氯环己烷、林丹、硫丹原药及其相关异构体、多氯联苯。
有毒有害化学物质的生产和使用是新污染物的主要来源。目前,国内外广泛关注的新污染物主要包括国际公约管控的持久性有机污染物、内分泌干扰物、抗生素等。《新污染物治理行动方案》提出,到2025年,完成高关注、高产(用)量的化学物质环境风险筛查,完成一批化学物质环境风险评估;动态发布重点管控新污染物清单;对重点管控新污染物实施禁止、限制、限排等环境风险管控措施。












